Аннотация:
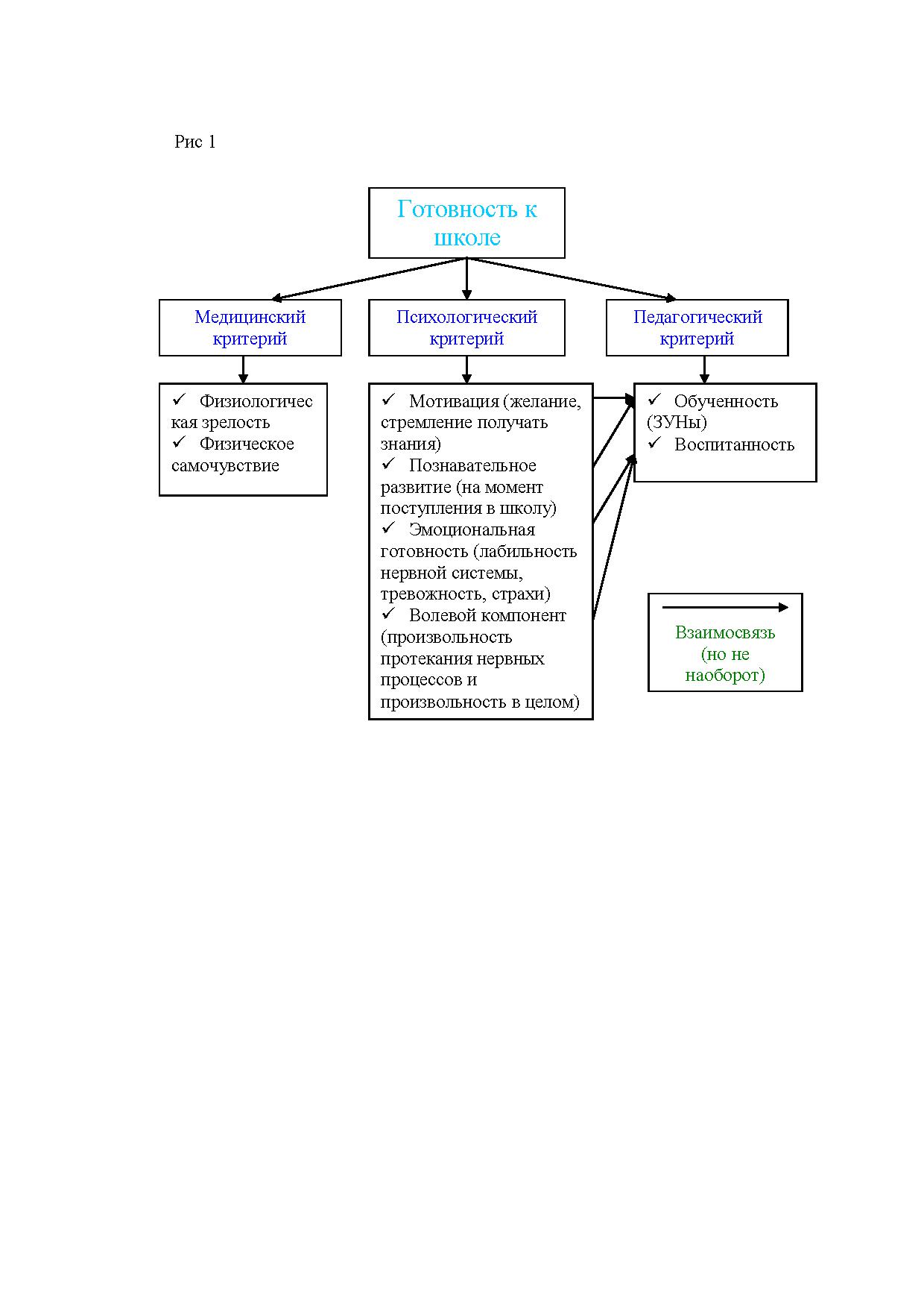
Особое значение в психологическом развитии школьника имеет обогащение эмоционально-волевой сферы, воспитание чувств, умение ориентироваться в своем поведении на окружающих. Рост самосознания ярче всего проявляется в самооценке, в том, как ребёнок начинает оценивать свои достижения и неудачи, ориентируясь на то, как оценивают его поведение другие. Это является одним из показателей психологической готовности к школьному обучению. На основе правильной самооценки вырабатывается адекватная реакция на порицание и одобрение.
Формирование познавательных интересов, обогащение деятельности и эмоционально-волевой сферы — предпосылки успешного овладения дошкольниками определенными знаниями, умениями, навыками. В свою очередь развитие восприятия, мышления, памяти зависит от того, как владеет ребёнок способами получения знаний и ориентации деятельности, от направленности его интересов, от произвольности поведения, т.е. волевых усилий.
Зарегистрируйтесь до 30 апреля и получите бесплатный доступ навсегда
Более 13 000 пособий
Проект Дефектология Проф







